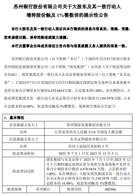
12月8日金融一线消息,苏州银行今日发布公告称,该行于2025年12月8日收到大股东苏州国际发展集团有限公司(以下简称“国发集团”)出具的《关于权益变动的告知函》。国发集团及其一致行动人东吴证券股份有限公司(以下简称“东吴证券”)于2025年7月1日至2025年12月5日期间通过深圳证券交易所交易系统集中竞价交易合计增持本行股份4470.6654万股,占总股本的1.00%。本次增持后,大股东国发集团及其一致行动人东吴证券合计持有本行股份71,530.5978万股,占该行总股本的16.00%,权益变动触及1%整数倍。

苏州银行获大股东国发集团增持:合计增持超4470万股,占总股本的1%  第1张